财通资管鑫管家货币市场基金暂停大额申购、转换转入、定额定额投资业务公告
公告送出日期:2020年3月25日

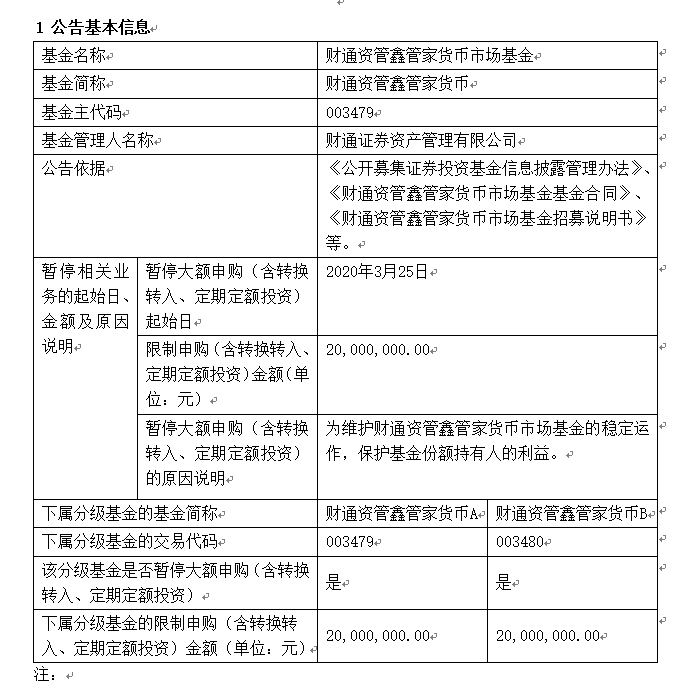
(1)根据法律法规和基金合同的相关规定,自2020年3月25日起,财通证券资产管理有限公司(以下简称本公司)将调整财通资管鑫管家货币市场基金的大额申购(含转换转入、定期定额投资)业务。届时起,若单日单个基金账户的单笔申购金额超过人民币2000万元(不含)的,则2000万元(含)确认申购成功,对超过2000万元的部分本基金管理人将有权予以拒绝。若单日单个基金账户多笔累计申购本基金的金额超过人民币2000万元(不含),则对本基金的申请按照申请金额从大到小排序,基金管理人将逐笔累加至不超过人民币2000万元(含)限额的申请确认成功,对超过2000万元的部分及其余笔数本基金管理人将有权予以拒绝。本基金A类份额和B类份额合并判断。
(2)根据2018年12月5日的公告,本基金在 “北京恒天明泽基金销售有限公司”、“北京唐鼎耀华基金销售有限公司”销售机构的大额申购(含转换转入、定期定额投资)业务仍限制为100万元(含)。
(3)本基金暂停上述相关业务期间,本基金的赎回等业务照常办理。恢复办理上述大额申购(含转换转入、定期定额投资)业务的日期届时将另行公告。
2 其他需要提示的事项
本公司提示投资者合理安排投资计划,由此给投资带来的不便,敬请谅解。投资者欲了解本基金的详细情况,请登录本基金管理人网站(www.ctzg.com)查阅《财通资管鑫管家货币市场基金基金合同》和《财通资管鑫管家货币市场基金招募说明书》等资料。投资者亦可拨打本基金管理人的全国统一客户服务电话: 95336垂询相关事宜。
风险提示
本公司承诺以诚实信用、勤勉尽责的原则管理和运用基金资产,但不保证基金一定盈利,也不保证最低收益。购买货币市场基金并不等于将资金作为存款存放在银行或者存款类金融机构。本公司提醒投资者,投资者投资基金前应认真阅读本基金的基金合同、招募说明书等文件。敬请投资者注意投资风险。基金的过往业绩不预示未来表现,基金管理人管理的其他基金的业绩并不构成基金业绩表现的保证。
特此公告。
sunbet申搏资产管理有限公司
2020年3月25日
【财通资管鑫管家货币市场基金暂停大额申购、转换转入、定额定额投资业务公告】:您是否在找【海通证券彩虹投资通达信手机炒股】、【财通成长优选混合型证券投资基金】、【中证金葵花体育产业投资基金】、【全球最专业金融理财投资集团】、【第一创业首席投资顾问张翠霞】、【万达投资复利理财交易平台】、【全国金融投资模拟交易平台】、【金融财经新闻股票投资资讯】、【homs金融投资云平台】、【交易性金融资产投资收益】,【财通资管鑫管家货币市场基金暂停大额申购、转换转入、定额定额投资业务公告】【公告送出日期:2020年3月25日(1)根据法律法规和基金合同的相关规定,自2020年3月25日起,sunbet申搏资产管理有限公司(以下简称本公司)将调整财通资管鑫管家货币市场基金的大额申购(含转换转入、定】